
贝赛思 Q3 的 Benchmark 考试正在陆续启动,不少家长联系思哥,表示对孩子的历史课成绩有些发愁。
上篇针对贝赛思历史的学习内容和考核方式,作了介绍。今天将下篇一起补全,讲讲:贝赛思外籍和双语历史课的异同,以及历史课程知识点的详细范围,帮助大家对症下药,高效学习备考!
NO.1 贝赛思外籍和双语历史课程设置
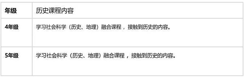
贝赛思的外籍校区会在G4开始学习历史,而双语校区G4&G5会在融合课程中学习到一些历史知识 , 在G6才开始有单独设立的历史课程。具体对比如下:
我们从课堂模式、课程难度、学习范围,三个方面一切来了解一下BASIS历史课,外籍和双语的异同。

无论是外籍还是双语,贝赛思的课堂都重视一点:自主学习和调研。
非常注重自主阅读、课堂讨论、辩论和小组合作,后期还要撰写“小论文”。即又要高效输入又要有效输出!
对于不少学生来说,全英的课堂带来的是痛苦面具。专业的历史学术术语、知识点广泛的历史阅读材料、直接带来阅读障碍,输入就已经卡住了,很难通过写作或者讨论表达自己的历史见解。

课堂跟不上,等到小组讨论和小组作业的时候,更是喜提低分。或许 G4、G5 难度也许勉强能接受,但是贝赛思的考核是逐年增加,难上加难。
G7&G8 的考核会增加「论文式写作」板块(简答题),也就是我们常说的材料写作题(DBQ)和论述题(LEQ)。
那么前期历史基础没打好的同学,就是开启地狱模式了,GPA压力巨大。等到AP考试的时候,更是手足无措。
有的家长会问,贝赛思双语的历史会不会更简单?不,近两年双语学校的大考题型几乎一致,考试中附带的题型不仅包含长篇的历史材料,还出现了AP历史作文题型。
因此,双语的科目难度和语言水平的要求不输给外籍贝赛思。
所以趁低年级做好历史思维的培养,历史词汇的积累、重要历史事件的输入,历史框架的搭建非常有必要。
NO.2 贝赛思外籍VS双语历史知识点异同
📌 贝赛思外籍4-12年级历史课程安排



📌 贝赛思双语4-12年级历史课程安排



G4-G5阶段对比:
我们以蛇贝(外籍)和福贝(双语)为例作对比。
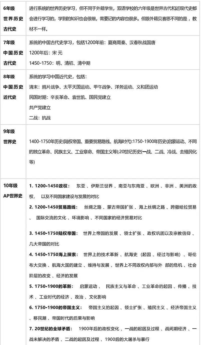
蛇贝的历史课程从G4年级正式启动,学生将学习全球历史大事件和重要文明。
福贝的历史课程起步较晚,在G4和G5年级并未单独设置历史课程,而是通过社会科学这一融合学科来学习历史内容。因此,福贝的历史课程起点相对较慢。
在G6阶段,蛇贝和福贝的课程设置基本一致。
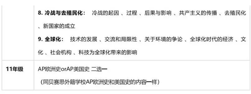
到了G7和G8,蛇贝和福贝的历史课程设置又出现了差异。蛇贝的历史课程开始聚焦于更广泛的区域历史,包括东方历史、世界近代史以及与AP历史课程的衔接。
福贝作为民办双语学校,需要同时进行义务教育并保持BASIS课程的完整性。
福贝的历史课程更多集中在中国历史的学习上,时间线从中国古代史一直延伸到中国近代史的各个重要阶段。
外籍学校的学生在G9就开始接触AP世界史课程,这为他们提前接触大学水平的学术内容提供了良好的平台。随着年级的提高课程难度也逐步增加,从基础历史知识到高级历史分析能力,逐步推进。在AP大考中取得全球领先的水平。
双语学校学生在历史的学习中其实会接触到相对更广的知识面,但由于历史开的比较晚,进度很快,这也会导致学的内容不够深入。AP大考的时候会稍显吃力,需要及早做好准备。

关于贝赛思历史课程的学习难点,上一篇文章中已经讲过。这里思哥再补充几点:
记不住历史事件
主观理解过强,无法客观思考
事件宏观顺序掌握不清
历史名词及概念混淆不清
缺乏对历史学习的兴趣
……
对于学习历史不可能死记硬背,必须要专业的老师帮助理顺大事件的宏观顺序,做好历史名词和概念的解释,启发兴趣!